产品属性
| 品牌 | OCX/欧创芯 | 批号 | 24+ |
| 封装 | SOP8 | 仓库 | 深圳 |
交易说明:
- 一级代理原装正品价格优势技术支持
产品详情
概述
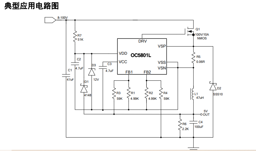
OC5801L 是一款支持宽电压输入的开关降压型 DC-DC 控制器,最高输入电压可超过 150V。
OC5801L 具有低待机功耗、高效率、低纹波、优异的母线电压调整率和负载调整率等特性。支持大电流输出,输出电流可高达 10A 以上。
OC5801L 同时支持输出恒压和输出恒流功能。通过设置 CS 电阻可设置输出恒流值。通过设置 FB1、FB2 引脚的分压电阻可设置输出恒压值。
OC5801L 采用固定频率的 PWM 控制方式,典型开关频率为 140KHz。轻载时会自动降低开关频率以获得高的转换效率。
OC5801L 内部集成软启动以及过温保护电路,输出短路保护,限流保护等功能,提高系统可靠性。
OC5801L 采用 SOP8 封装。
特点
? 宽输入电压范围:8V~150V
? 输出电压从 4.2V 到 30V 可调
? 支持输出恒压恒流? 支持输出 12V/10A,5V/5A
? 高效率:可高达 96%
? 工作频率:140KHz
? 低待机功耗
? 内置过温保护
? 内置软启动
? 内置输出短路保护
应用
? 车充、电池充电
? 恒压源
? 电动汽车、电动自行车、电瓶车
? 扭扭车、卡车




本店推荐产品更多>
| 型号 | 厂商 | 批号 | 数量 | 封装 | 交易说明 | 询价 | |
|---|---|---|---|---|---|---|---|
| S7141S S7142S | BPS/晶丰明源 | 24+ | 38000 | SOP7 | 晶丰代理,原装正品,假一罚十,欢迎来聊 | ||
| BP2525B BP2525D BP2525F | 晶丰明源/BP | 24+ | 76009 | SOT33-5A | 专营晶丰BPS唯有原装正品现货不可辜负 | ||
| OC5864 | OCX/欧创芯 | 24+ | 439997 | SOT23-6 | 一级代理原装正品价格优势技术支持 | ||
| OC5800L/OC5801L/OC5802L/OC5806L/OC5808L | OCX/欧创芯 | 24+ | 439997 | ESOP8 | 一级代理原装正品价格优势技术支持 | ||
| OC5801L | OCX/欧创芯 | 24+ | 439997 | SOP8 | 一级代理原装正品价格优势技术支持 | ||
| OC5266/OC5266B OC5265B | OCX/欧创芯 | 24+ | 439997 | ESOP8 | 欧创芯一级代理原装正品价格优势技术支持 | ||
| OC6700B OC6701B | OCX/欧创芯 | 24+ | 439994 | ESOP8/SOP8 | 一级代理原装正品价格优势技术支持 | ||
| OC5864 | OCX/欧创芯 | 24+ | 76009 | SOT23-6 | 一级代理原装正品价格优势技术支持 | ||
| GR8853AKG | GRENERGY/南京绿芯 | 24+ | 56000 | SOP8 | 绿达代理唯有原装正品现货不可辜负/实单可谈 | ||
| MBI6662GD-A MBI6661GSD-B | MBI/台湾聚积 | 24+ | 34500 | SOP | 进口优势供应原装/实单可谈/现货假一赔十 | ||
| MBI6655GSB MBI6656GSB | MBI/台湾聚积 | 24+ | 34500 | SOT89 | 进口优势供应原装/实单可谈/现货假一赔十 | ||
| RM9003B RM9003A | REACTOR-MICRO/亚成微 | 24+ | 999980 | SOT89/ESOP/TO252 | RM9003B亚成微授权一级代理原装正品现货 | ||
| GR8853AJG GR8853AKG | GR/绿达 | 24+ | 900000 | DIP8 | 台湾绿达一级代理直接代替IR2153, | ||
| GR8830CG | 台湾绿达授权 | 24+ | 30000 | SOT23-6 | 台湾绿达授权代理原装现货优势供应假一赔十 |
